发布于:2022/7/21 10:40:09 点击:
行业主要上市公司:外服控股(600662)、科锐国际(300662)、用友网络(600588)、金蝶国际(0268.HK)等
本文核心数据:人力资源服务行业国家政策、各省市行业政策及规划
1、政策历程图
我国人力资源服务行业国家政策大体上经历了四个阶段的演变历程。
“十一五”期间,“人才服务业务”首次正式写入国务院文件,人力资源服务行业开始受到国家重视,多项政策提及要积极发展人力资源服务业;“十二五”期间,我国人力资源服务体系建立初见成效,国家政策继续大力支持行业发展,同时推动各类人力资源服务创新,开发能满足不同层次、不同需求的服务产品;“十三五”期间,国家政策明确了我国人力资源服务行业“市场主导,政府推动”的发展方向,支持行业内企业发展,完善相关法律法规;“十四五”开局以来,国家政策开始强调人力资源服务行业高质量发展,推动人力资源服务与实体经济相结合。

2、国家层面政策汇总及解读
——国家层面人力资源服务行业政策汇总
自2007年以来,国务院、人社部等先后针对我国人力资源服务行业出台多项支持和规范政策,大力推动我国人力资源服务行业发展。具体政策如下:






——国家层面人力资源服务行业发展目标解读
根据2021年11月人社部、发改委等发布的《关于推进新时代人力资源服务业高质量发展的意见》,到2025年,我国人力资源服务行业营业收入要突破2.5万亿元;人力资源服务机构数量达到5万家;从业人员数量达到110万;培育50家骨干龙头企业;国家级人力资源服务产业园达到30家左右。
此外《中华人民共和国国民经济和社会发展第十四个五年规划和2035年远景目标纲要》和《“十四五”就业促进规划》也均强调“十四五”期间要大力推动我国人力资源服务行业发展。

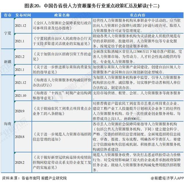
3、各省市层面的重点政策汇总及解读
——31省市人力资源服务行业政策汇总
我国各省市近年来也均加强了对人力资源服务行业的政策支持,主要内容包括:鼓励有条件的地区建设人力资源服务产业园;推动劳动派遣、灵活就业等服务创新发展;鼓励人力资源服务机构参与疫情后复工、应届生就业、扶贫脱困等过程,并向发挥作用的人力资源服务机构发放补贴等。













——31省市人力资源服务行业发展目标解读
“十四五”期间,我国主要省份均提出了人力资源服务行业的发展目标,例如黑龙江省明确指出要力争人力资源服务各项指标每年按平均10%的速度递增;北京、天津、湖南等地将着力打造人力资源服务产业园;江苏、福建等加快人力资源服务市场规范管理和立法工作;上海、江西、重庆等鼓励人力资源信息和网络服务平台建设。具体情况如下:

以上数据参考前瞻产业研究院《中国人力资源服务行业市场前瞻与投资战略规划分析报告》,同时前瞻产业研究院还提供产业大数据、产业研究、产业链咨询、产业图谱、产业规划、园区规划、产业招商引资、IPO募投可研、IPO业务与技术撰写、IPO工作底稿咨询等解决方案。
版权所有 © 2018 江西智邦人力资源有限公司
服务咨询热线:0792-8750758地址:九江长城路121号恒盛科技园4号楼2楼201室